Developer Guide
- Acknowledgements
- Setting up, getting started
- Design
- Implementation
- Documentation, logging, testing, configuration, dev-ops
- Appendix: Requirements
- Appendix: Instructions for manual testing
Acknowledgements
- {list here sources of all reused/adapted ideas, code, documentation, and third-party libraries – include links to the original source as well}
Setting up, getting started
Refer to the guide Setting up and getting started.
Design

.puml
files used to create diagrams are in this document docs/diagrams
folder. Refer to the PlantUML Tutorial at se-edu/guides to learn how to create and edit diagrams.
Architecture
The Architecture Diagram given above explains the high-level design of the App.
Given below is a quick overview of main components and how they interact with each other.
Main components of the architecture
Main
(consisting of classes Main
and MainApp
) is in charge of the app launch and shut down.
- At app launch, it initializes the other components in the correct sequence, and connects them up with each other.
- At shut down, it shuts down the other components and invokes cleanup methods where necessary.
The bulk of the app’s work is done by the following four components:
-
UI
: The UI of the App. -
Logic
: The command executor. -
Model
: Holds the data of the App in memory. -
Storage
: Reads data from, and writes data to, the hard disk.
Commons
represents a collection of classes used by multiple other components.
How the architecture components interact with each other
The Sequence Diagram below shows how the components interact with each other for the scenario where the user issues the command delete 1
.
Each of the four main components (also shown in the diagram above),
- defines its API in an
interface
with the same name as the Component. - implements its functionality using a concrete
{Component Name}Manager
class (which follows the corresponding APIinterface
mentioned in the previous point.
For example, the Logic
component defines its API in the Logic.java
interface and implements its functionality using the LogicManager.java
class which follows the Logic
interface. Other components interact with a given component through its interface rather than the concrete class (reason: to prevent outside component’s being coupled to the implementation of a component), as illustrated in the (partial) class diagram below.
The sections below give more details of each component.
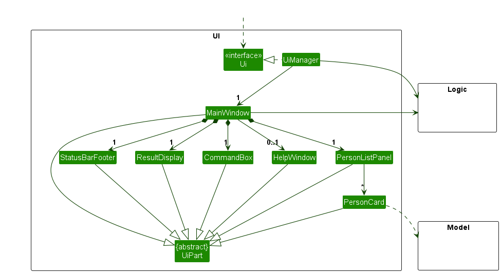
UI component
The API of this component is specified in Ui.java
The UI consists of a MainWindow
that is made up of parts e.g.CommandBox
, ResultDisplay
, PersonListPanel
, StatusBarFooter
etc. All these, including the MainWindow
, inherit from the abstract UiPart
class which captures the commonalities between classes that represent parts of the visible GUI.
The UI
component uses the JavaFx UI framework. The layout of these UI parts are defined in matching .fxml
files that are in the src/main/resources/view
folder. For example, the layout of the MainWindow
is specified in MainWindow.fxml
The UI
component,
- executes user commands using the
Logic
component. - listens for changes to
Model
data so that the UI can be updated with the modified data. - keeps a reference to the
Logic
component, because theUI
relies on theLogic
to execute commands. - depends on some classes in the
Model
component, as it displaysPerson
object residing in theModel
.
Logic component
API : Logic.java
Here’s a (partial) class diagram of the Logic
component:
The sequence diagram below illustrates the interactions within the Logic
component, taking execute("delete 1")
API call as an example.

DeleteCommandParser
should end at the destroy marker (X) but due to a limitation of PlantUML, the lifeline continues till the end of diagram.
How the Logic
component works:
- When
Logic
is called upon to execute a command, it is passed to anAddressBookParser
object which in turn creates a parser that matches the command (e.g.,DeleteCommandParser
) and uses it to parse the command. - This results in a
Command
object (more precisely, an object of one of its subclasses e.g.,DeleteCommand
) which is executed by theLogicManager
. - The command can communicate with the
Model
when it is executed (e.g. to delete a person).
Note that although this is shown as a single step in the diagram above (for simplicity), in the code it can take several interactions (between the command object and theModel
) to achieve. - The result of the command execution is encapsulated as a
CommandResult
object which is returned back fromLogic
.
Here are the other classes in Logic
(omitted from the class diagram above) that are used for parsing a user command:
How the parsing works:
- When called upon to parse a user command, the
AddressBookParser
class creates anXYZCommandParser
(XYZ
is a placeholder for the specific command name e.g.,AddCommandParser
) which uses the other classes shown above to parse the user command and create aXYZCommand
object (e.g.,AddCommand
) which theAddressBookParser
returns back as aCommand
object. - All
XYZCommandParser
classes (e.g.,AddCommandParser
,DeleteCommandParser
, …) inherit from theParser
interface so that they can be treated similarly where possible e.g, during testing.
Model component
API : Model.java
The Model
component,
- stores the address book data i.e., all
Person
objects (which are contained in aUniquePersonList
object). - stores the currently ‘selected’
Person
objects (e.g., results of a search query) as a separate filtered list which is exposed to outsiders as an unmodifiableObservableList<Person>
that can be ‘observed’ e.g. the UI can be bound to this list so that the UI automatically updates when the data in the list change. - stores a
UserPref
object that represents the user’s preferences. This is exposed to the outside as aReadOnlyUserPref
objects. - does not depend on any of the other three components (as the
Model
represents data entities of the domain, they should make sense on their own without depending on other components)

Tag
list in the AddressBook
, which Person
references. This allows AddressBook
to only require one Tag
object per unique tag, instead of each Person
needing their own Tag
objects.
Storage component
API : Storage.java
The Storage
component,
- can save both address book data and user preference data in JSON format, and read them back into corresponding objects.
- inherits from both
AddressBookStorage
andUserPrefStorage
, which means it can be treated as either one (if only the functionality of only one is needed). - depends on some classes in the
Model
component (because theStorage
component’s job is to save/retrieve objects that belong to theModel
)
Common classes
Classes used by multiple components are in the seedu.address.commons
package.
Implementation
This section describes some noteworthy details on how certain features are implemented.
[Proposed] Undo/redo feature
Proposed Implementation
The proposed undo/redo mechanism is facilitated by VersionedAddressBook
. It extends AddressBook
with an undo/redo history, stored internally as an addressBookStateList
and currentStatePointer
. Additionally, it implements the following operations:
-
VersionedAddressBook#commit()
— Saves the current address book state in its history. -
VersionedAddressBook#undo()
— Restores the previous address book state from its history. -
VersionedAddressBook#redo()
— Restores a previously undone address book state from its history.
These operations are exposed in the Model
interface as Model#commitAddressBook()
, Model#undoAddressBook()
and Model#redoAddressBook()
respectively.
Given below is an example usage scenario and how the undo/redo mechanism behaves at each step.
Step 1. The user launches the application for the first time. The VersionedAddressBook
will be initialized with the initial address book state, and the currentStatePointer
pointing to that single address book state.
Step 2. The user executes delete 5
command to delete the 5th person in the address book. The delete
command calls Model#commitAddressBook()
, causing the modified state of the address book after the delete 5
command executes to be saved in the addressBookStateList
, and the currentStatePointer
is shifted to the newly inserted address book state.
Step 3. The user executes add n/David …
to add a new person. The add
command also calls Model#commitAddressBook()
, causing another modified address book state to be saved into the addressBookStateList
.

Model#commitAddressBook()
, so the address book state will not be saved into the addressBookStateList
.
Step 4. The user now decides that adding the person was a mistake, and decides to undo that action by executing the undo
command. The undo
command will call Model#undoAddressBook()
, which will shift the currentStatePointer
once to the left, pointing it to the previous address book state, and restores the address book to that state.

currentStatePointer
is at index 0, pointing to the initial AddressBook state, then there are no previous AddressBook states to restore. The undo
command uses Model#canUndoAddressBook()
to check if this is the case. If so, it will return an error to the user rather
than attempting to perform the undo.
The following sequence diagram shows how an undo operation goes through the Logic
component:

UndoCommand
should end at the destroy marker (X) but due to a limitation of PlantUML, the lifeline reaches the end of diagram.
Similarly, how an undo operation goes through the Model
component is shown below:
The redo
command does the opposite — it calls Model#redoAddressBook()
, which shifts the currentStatePointer
once to the right, pointing to the previously undone state, and restores the address book to that state.

currentStatePointer
is at index addressBookStateList.size() - 1
, pointing to the latest address book state, then there are no undone AddressBook states to restore. The redo
command uses Model#canRedoAddressBook()
to check if this is the case. If so, it will return an error to the user rather than attempting to perform the redo.
Step 5. The user then decides to execute the command list
. Commands that do not modify the address book, such as list
, will usually not call Model#commitAddressBook()
, Model#undoAddressBook()
or Model#redoAddressBook()
. Thus, the addressBookStateList
remains unchanged.
Step 6. The user executes clear
, which calls Model#commitAddressBook()
. Since the currentStatePointer
is not pointing at the end of the addressBookStateList
, all address book states after the currentStatePointer
will be purged. Reason: It no longer makes sense to redo the add n/David …
command. This is the behavior that most modern desktop applications follow.
The following activity diagram summarizes what happens when a user executes a new command:
Design considerations:
Aspect: How undo & redo executes:
-
Alternative 1 (current choice): Saves the entire address book.
- Pros: Easy to implement.
- Cons: May have performance issues in terms of memory usage.
-
Alternative 2: Individual command knows how to undo/redo by
itself.
- Pros: Will use less memory (e.g. for
delete
, just save the person being deleted). - Cons: We must ensure that the implementation of each individual command are correct.
- Pros: Will use less memory (e.g. for
{more aspects and alternatives to be added}
[Proposed] Data archiving
{Explain here how the data archiving feature will be implemented}
Documentation, logging, testing, configuration, dev-ops
Appendix: Requirements
Product scope
Target user profile:
- manage 20–50 students and parents
- are fast typists
- work primarily on laptops
- often handle administrative tasks offline between lessons
Value proposition:
Private tutors waste time juggling spreadsheets, chats, and notes to manage students and parents.
A typing-first address book for private tutors lets them:
- pull up student/parent details instantly
- group contacts by level/subject/class
- keep brief lesson/fee notes
User stories
Priorities: High (must have) - * * *
, Medium (nice to have) - * *
, Low (unlikely to have) - *
Priority | As a … | I want to … | So that I can… |
---|---|---|---|
* * * |
private tutor | add students and their administrative details | keep track of and contact my students easily |
* * * |
private tutor | delete students | get rid of students I am no longer teaching |
* * * |
private tutor | search for a student | find out their details easily |
* * * |
private tutor | list students by class | prepare individualised content and comments for them |
* * * |
private tutor | create lesson | assign students to a lesson |
* * * |
private tutor | delete lesson | remove a lesson that I am no longer teaching |
* * * |
private tutor | see the information of a student | plan the lessons accordingly |
{More to be added}
Use cases
(For all use cases below, the System is the EduLink
and the Actor is the user
, unless specified otherwise)
Use case: UC01 - Add student
Guarantees
- Student records are stored in the system with a unique ID.
- All data is validated and normalized.
- Tutor sees a confirmation message with student details.
MSS
- Tutor chooses to add new student.
- EduLink validates the data provided.
- EduLink assigns a unique ID to the student.
- EduLink stores the student record.
-
EduLink displays a success message showing the student details.
Use case ends.
Extensions
- 2a. Any field fails validation.
-
2a1. EduLink shows an error.
Use case ends.
-
- 4a. Error on storing student record.
-
4a1. EduLink displays an error.
Use case ends.
-
Use case: UC02 - Delete student
Preconditions
- At least one student exists in the system.
Guarantees
- Student record is removed from the system.
- Tutor sees a confirmation message with deleted student details.
MSS
- Tutor chooses to delete a particular student from the system.
- EduLink searches for and displays a list of matching students.
- EduLink prompts Tutor to select a student.
- Tutor chooses the desired student to delete.
- EduLink deletes the student.
-
EduLink displays a success message.
Use case ends.
Extensions
- 2a. No student matches the given name.
-
2a1. EduLink displays an error.
Use case ends.
-
- 4a. Tutor chooses invalid student.
-
4a1. EduLink displays an error.
Use case resumes from step 3.
-
Use case: UC03 - Find student
MSS
- Tutor searches for student.
- EduLink searches for all students matching the name.
-
EduLink displays all matching students with their details.
Use case ends.
Extensions
- 2a. No student matches the name.
-
2a1. EduLink shows an error.
Use case ends.
-
Use case: UC04 - List students
MSS
- Tutor chooses to display list of students.
- EduLink retrieves all students.
-
EduLink displays the full list of students.
Use case ends.
Extensions
- 2a. There are no students added yet.
-
2a1. EduLink shows an error.
Use case ends.
-
Use case: UC05 - Add lesson
Guarantees
- Lesson records are stored in the system with a unique ID.
- All data is validated and normalized.
- Tutor sees a confirmation message with lesson details.
MSS
- Tutor chooses to add new lesson.
- EduLink validates the data provided.
- EduLink assigns a unique ID to the lesson.
- EduLink stores the lesson record.
-
EduLink displays a success message showing the student details.
Use case ends.
Extensions
- 2a. Any field fails validation.
-
2a1. EduLink shows an error.
Use case ends.
-
- 4a. Error on storing lesson record.
-
4a1. EduLink displays an error.
Use case ends.
-
Use case: UC06 - Delete lesson
Preconditions
- At least one lesson exists in the system.
Guarantees
- Lesson record is removed from the system.
- Tutor sees a confirmation message with deleted lesson details.
MSS
- Tutor chooses to delete a particular lesson from the system.
- EduLink searches for and displays a list of matching lessons.
- EduLink prompts Tutor to select a lesson.
- Tutor chooses the desired lesson to delete.
- EduLink deletes the lesson.
-
EduLink displays a success message.
Use case ends.
Extensions
- 2a. No lesson matches the given name.
-
2a1. EduLink displays an error.
Use case ends.
-
- 4a. Tutor chooses invalid lesson.
-
4a1. EduLink displays an error.
Use case resumes from step 3.
-
Use case: UC07 - Delete lesson
Preconditions
- At least one lesson exists in the system.
Guarantees
- Lesson record is removed from the system.
- Tutor sees a confirmation message with deleted lesson details.
MSS
- Tutor chooses to delete a particular lesson from the system.
- EduLink searches for and displays a list of matching lessons.
- EduLink prompts Tutor to select a lesson.
- Tutor chooses the desired lesson to delete.
- EduLink deletes the lesson.
-
EduLink displays a success message.
Use case ends.
Extensions
- 2a. No lesson matches the given name.
-
2a1. EduLink displays an error.
Use case ends.
-
- 4a. Tutor chooses invalid lesson.
-
4a1. EduLink displays an error.
Use case resumes from step 3.
-
{More to be added}
Non-Functional Requirements
- Should work on any mainstream OS as long as it has Java
17
or above installed. - Should be able to hold up to 1000 persons without a noticeable sluggishness in performance for typical usage.
- A user with above average typing speed for regular English text (i.e. not code, not system admin commands) should be able to accomplish most of the tasks faster using commands than using the mouse.
- Should launch and be ready to accept commands within 3 seconds on a modern laptop (Intel i5/Ryzen 5 and above, 8GB RAM)
- Should save all data instantly upon any update (e.g. add/delete student) to prevent data loss in case of abrupt shutdown.
- Must not require Internet connectivity for core functionality (adding, finding, grouping contacts, adding notes)
- The application should remain usable even when run offline between lessons, with all data persisted locally.
{More to be added}
Glossary
- Mainstream OS: Windows, Linux, Unix, MacOS
- Private contact detail: A contact detail that is not meant to be shared with others
- Typing-first interface: A design approach where users primarily interact with the system through typed commands instead of mouse-driven GUI.
- Student Record: The collection of information tied to a student, including contact details, fee notes, and lessons/strengths/weaknesses notes
- Group: A collection of students, grouped by subject, level or class (e.g. “H2 Math, J2 Tuesday Class”)
- Fee Note: A short record indicating the amount due and due date for tuition payments.
- Archive: Action of removing graduated students from the active list while still keeping their past data for reference.
Appendix: Instructions for manual testing
Given below are instructions to test the app manually.

Launch and shutdown
-
Initial launch
-
Download the jar file and copy into an empty folder
-
Double-click the jar file Expected: Shows the GUI with a set of sample contacts. The window size may not be optimum.
-
-
Saving window preferences
-
Resize the window to an optimum size. Move the window to a different location. Close the window.
-
Re-launch the app by double-clicking the jar file.
Expected: The most recent window size and location is retained.
-
-
{ more test cases … }
Deleting a person
-
Deleting a person while all persons are being shown
-
Prerequisites: List all persons using the
list
command. Multiple persons in the list. -
Test case:
delete 1
Expected: First contact is deleted from the list. Details of the deleted contact shown in the status message. Timestamp in the status bar is updated. -
Test case:
delete 0
Expected: No person is deleted. Error details shown in the status message. Status bar remains the same. -
Other incorrect delete commands to try:
delete
,delete x
,...
(where x is larger than the list size)
Expected: Similar to previous.
-
-
{ more test cases … }
Saving data
-
Dealing with missing/corrupted data files
- {explain how to simulate a missing/corrupted file, and the expected behavior}
-
{ more test cases … }